Avalon6
Basic Information
Hashrate: 3.5Ths ± 5% Power Consumption: ≈ 1050 Watt (with assumption of 90% power conversion ratio) Overclocking: Support automatically optimizes frequency, no need to overclock manually. PSU ouput pin: 4 x 6PIN PCIe power connector. Controller: Raspberry Pi (version B or B+) Raspberry Pi 2 is not supported yet. AUC: Each AUC can connect up to 6 devices. Dimensions: 340 mm x 136 mm x 150 mm Operating Temperature: -10 °C to 38°C Fan Specs: 12038, Current less then 2.4A Protection Degree: IP20 Net weight: 4.8kg Gross weight: 5kg
Control board

- NC means not connect
Fan & Temp control algorithm
- RPi firmware 20160530

- RPi firmware 20160125

Avalon6 LED
| LED Status | MEMO |
|---|---|
| White | Power on |
| Blue | Working normally |
| Yellow blinking | Idle normally |
| Green blinking | Detect fan and mcu |
| White blinking | Turn on LED manually |
| Red blinking | Toohot/Loopback failed/PG failed/Coretest failed/Voltage error/Temperature sensor error/No fan |
AUC2 LED
| LED Status | MEMO |
|---|---|
| Blue | Initializing or Idle normally |
| Green | Working normally |
| Red | Communication failed |
IIC

MM Error Codes
| CODE | NAME | TYPE | MEMO | What to do |
|---|---|---|---|---|
| 1 | CODE_IDLE | WARN | Idle | Check if the network is ok or AUC is work normally |
| 2 | CODE_TOOHOT | FATAL | Too hot | Check if the fan is connect successfully |
| 4 | CODE_LOOP0FAILED | FATAL | Channel 0 loopback failed | Replace a new hash unit for channel 0 if PG0 is ok |
| 8 | CODE_LOOP1FAILED | FATAL | Channel 1 loopback failed | Replace a new hash unit for channel 1 if PG1 is ok |
| 16 | CODE_INVALIDMCU | FATAL | MCU cann't be detected | Replace a new CTRL board |
| 32 | CODE_NOSTRATUM | WARN | No stratum | Check if the network is ok or AUC is work normally |
| 64 | CODE_RBOVERFLOW | WARN | Nonce ringbuffer overflow | Ignore it please, If CGMiner is restart, It will be ok. |
| 128 | CODE_MMCRCFAILED | WARN | Ignore it please, If CGMiner is restart, It will be ok. | Find iic rx crc mismatch |
| 256 | CODE_MCUCRCFAILED | WARN | Find mcu rx irc mismatch | Ignore it please, If CGMiner is restart, It will be ok. |
| 512 | CODE_NOFAN | FATAL | Fan cann't be found | Check the fan connection |
| 1024 | CODE_PG0FAILED | FATAL | Channel 0 power good failed | Check the PSU for channel 0 |
| 2048 | CODE_PG1FAILED | FATAL | Channel 1 power good failed | Check the PSU for channel 1 |
| 4096 | CODE_CORETESTFAILED | FATAL | Find bad chip on channel 0 or channel 1 | Replace a new hash unit if hash rate is too low, or else you can ignore it. |
| 8192 | CODE_ADC0_ERR | FATAL | Temperature sensor cann't be detected on channel 0 | Replace a new hash unit for channel 0 |
| 16384 | CODE_ADC1_ERR | FATAL | Temperature sensor cann't be detected on channel 1 | Replace a new hash unit for channel 1 |
| 32768 | CODE_VOL_ERR | FATAL | MM is not permit to run at the voltage for safety | Change another PSU for the machine |
| 65536 | CODE_LOCK | FATAL | MM is not permit to run without decrypt | Ask service for help |
| 131072 | CODE_HOTBEFORE | WARN | Toohot is found on MM | It's just a note on toohot |
| 262144 | CODE_APIFIFOOVERFLOW | WARN | API fifo overflow flag | It's just a note on api fifo |
TYPE meaning:
WARN-It designates potentially harmful situations, but you can ignore it. FATAL-It designates very severe error events that will presumably lead the Avalon6 to crash.
Firmware
20160726
- Support Raspberry Pi 3 Model B
- Sync with OpenWrt master branch (cac971da)
20160530
- CGMiner:Add more options to optimize hashrate when toohot occus.
- CGMiner:Support AV4 miner detect through iic
- CGMiner:Double check data size when use avalon4_auc_xfer
- CGMiner:Update adjust_fan to avoid fan overshoot, Thanks to ckolivas
- CGMiner:Update default target temperature for AvalonMiner 6.(68℃ to 65℃)
- CGMiner:Support 6 machines maximum on a AUC
20160125
- Fix duplicate address
- Update GHS counter to fix the gap between miner and mm
- Add a new smart speed option (mode 3), and change it to default.
- Update mm count when scan hash
20151225
- OpenWrt:Update to 15.05
- OpenWrt:Support Raspberry Pi 2 Model B
- LuCI:Sync with for-15.05 branch (ab31abd244979d1ff234a15a4a3cf69ac1b73688)
- CGMiner:Sync with ckolivas's master (5a456afbfa028162060afd66636b7cb266b35a53)
- CGMiner:Add more options for smartspeed (Only support MM version >= 601512-xxxxxxxx)
20151111
- CGMiner:Fix divide by zero in Avalon4 driver
- CGMiner:Add stratum difficulty in pool api
- CGMiner:Update option for Avalon6
- CGMiner:Update Vol api display in Avalon4 driver for Avalon6
- CGMiner:Update fan adjust for Avalon6
- CGMiner:Update target temp settting for Avalon6
- LuCI:Update display information for Avalon6
- LuCI:Update device name for Avalon6
- LuCI:Update CGMiner configuration for Avalon6
- LuCI:Update CGMiner setting for Avalon theme
20151031
- Fix nonce counter for multiple miners
- Display ASIC counts as TA in CGMiner status
- Update maximum difficulty for Avalon4 and Avalon6
- Update temperature check for Avalon6
- Add GHSmm for hash rate comparison
- Display PLL information for Avalon6
- Turn on nonce check as default for Avalon6
- Correct on voltage decode
- Enable adjust frequency automatically as default for Avalon6
- Decode voltage and temperature decode for Avalon6
- Support err code for Avalon6
20151001
- First version of Avalon6 firmware
NEXT-TESTING
- Notice: Only for testing purpose
2016-08-15
- Version: 601608-6dffde40
- Update: Update led status
2016-07-15
- Version: 601607-2a78bc90
- Fix: 50% off hash rate bug
2016-05-11
- Version: 601605-256e0f00
- The minimum stratum pool difficulty should >= 32 for better performance
- Check api fifo overflow
- Add CODE_HOTBEFORE for hot notify
- Add a new package AVA4_P_SET_FREQ
- Support device hardware error
- Fix duplicate share
- Move stratum file to a lib
- Update temp check
2016-01-25
- Version 601601-5d8a1270
- Add mm package header verify
- Update pll couter for separate module
- Update iic address free mechanism
- Update fan rpm detect
- Fix duplicate address during detect
- Fix freq setting lost cause by mm was toot
2015-12-28
- Version 601512-57532250
- Fix:Don't touch fan by miner when mm is too hot
- Fix:Update idle process with toohot detect, stratum detect, and invalid mcu protect
- Fix:Fix coretest failed cause by incorrect pll setting
- Update:Update API_TIMEOUT_CONST
- Add:Support adjust freq by CGMiner when mm is working
2015-11-24
- Version 601511-f4f59c70
- Update Core test check rules
- Update Input voltage check rules (Input voltage should not >= 12.8V)
- Fix result when run test scripts
2015-11-11
- Version 601511-e3d244c0
- Add voltage range detect
- Check maximum rpm when detect fan polar
- Check temp for bad ntc resistor
- Check voltage when MM is starting
- Monitor powergood when power on
- Update temperature check
- Update nonce process
- Update frequency table
- Fix conflict address
- Enable 25MHz clock for debug purpose
- Disable pll when if miner is invalid when process FREQ_WORK
2015-10-31
- Version 601510-afa837a0
- Update IIC and UART communication
- Support core test by AVA4_P_TEST
- Update ASIC_FREQMIN to 100MHz
- Detect ASIC counts by LOOPBACK
- Fix upgrade failed caused by i2c FIFO overflow
- Update timer function
- Use GPIO led as address indicator
- Always disable the invalid miner when PG or LOOPBACK failed
- Add PLL status in P_STATUS_M
- Add err code
- Support ADC capture
- Keep free run if MCU can't be detected
- Update led status
- Rewrite boot loader with c code
2015-09-30
- Version 601509-a2613610
- First MM firmware for Avalon6.0 S
- Support 2 miners
- Detect asic counts when start
- Support target filter
NEXT-TESTING
- Notice: Only for testing purpose
2015-10-31
- Version 6C1508-afa837a0
- For adc and temperature capture use MM protocal
20151208
- AUC version: AUC-20151208
- First release
NEXT-TESTING
- NOTICE: Only for testing
Software Development
CGMiner Under Ubuntu 14.04
- Download & Compile
- git clone https://github.com/Canaan-Creative/cgminer
- cd cgminer
- git checkout origin/avalon4 -b avalon4
- ./autogen.sh --enable-avalon4
- make -j 4
- Run
- Run with AUC
- sudo ./cgminer --avalon4-freq 200 --avalon4-voltage 7125 -o http://stratum.pool:3333 -u work -p pass
- or
- sudo ./cgminer --avalon4-freq 200 --avalon4-voltage 7125 -o http://stratum.pool:3333 -u work -p pass --api-allow W
- 192.168.2,W:192.168.2.1 --api-listen $@ 2>./log
- Run with AUC and IIC interface
- sudo ./cgminer --avalon4-iic-detect --avalon4-freq 200 --avalon4-voltage 7125 -o http://stratum.pool:3333 -u work -p pass
- or
- sudo ./cgminer --avalon4-iic-detect --avalon4-freq 200 --avalon4-voltage 7125 -o http://stratum.pool:3333 -u work -p pass --api-allow W
- 192.168.2,W:192.168.2.1 --api-listen $@ 2>./logA
Frequency Statechart

Avalon6 TB2
$ make -C firmware PLATFORM=MM60_TB2
Avalon6.0 S
$ make -C firmware
Support USB-DFU Mode
We can use dfu-util under Ubuntu 14.04 or later updata new firmware for AUC2.
Using USB-DFU Protocol
| Offset | Field | Size | Value | Descripton |
|---|---|---|---|---|
| 0 | bLength | 1 | 12h | Size of this descriptor,in bytes. |
| 1 | bDescriptorType | 1 | 01h | DEVICE descriptor type. |
| 2 | bcdUSB | 2 | 0100h | USB specification release number in binary coded decimal. |
| 4 | bDeviceClass | 1 | 00h | See interface. |
| 5 | bDeviceSubClass | 1 | 00h | See interface |
| 6 | bDeviceProtocol | 1 | 00h | See interface. |
| 7 | bMaxPacketSize0 | 1 | 8,16,32,64 | Maximum packet size for endpoint. |
| 8 | idVendor | 2 | ID | Vendor ID. Assigned by the USB-IF. |
| 10 | idProduct | 2 | ID | Product ID. Assigned by manufacturer. |
| 12 | bcdDevice | 2 | BCD | Device release number in binary coded decimal. |
| 14 | iManufacturer | 1 | index | index of string descriptor. |
| 15 | iProduct | 1 | index | index of string descriptor. |
| 16 | iSerialNumber | 1 | index | index of string descriptor. |
| 17 | bNumConfigurations | 1 | 01h | One configuration only for DFU. |
| Offset | Field | Size | Value | Descripton |
|---|---|---|---|---|
| 0 | bLength | 1 | 09h | Size of this descriptor,in bytes. |
| 1 | bDescriptorType | 1 | 04h | INTERFACE descriptor type. |
| 2 | bInterfaceNumber | 1 | Number | Number of this interface. |
| 3 | bAlternateSetting | 1 | 00h | Alternate setting. Must be zero. |
| 4 | bNumEndpoints | 1 | 00h | Only the control pipe is used. |
| 5 | bInterfaceClass | 1 | FEh | Application Specific Class Code. |
| 6 | bInterfaceSubClass | 1 | 01h | Device Firmware Upgrade Code. |
| 7 | bInterfaceProtocol | 1 | 01h | Runtime protocol. |
| 8 | iInterface | 1 | index | Index of string descriptor for this interface. |
| Offset | Field | Size | Value | Descripton |
|---|---|---|---|---|
| 0 | bLength | 1 | 09h | Size of this descriptor,in bytes. |
| 1 | bDescriptorType | 1 | 21h | DFU FUNCTIONAL descriptor type. |
| 2 | bmAttributes | 1 | Bit mask | DFU attributes Bit 7……4: reserved Bit 3: device will perform a bus detach-attach sequence when it receives a DFU_DETACH request. The host must not issue a USB Reset. (bitWillDetach) 0 = no 1 = yes Bit 2: device is able to communicate via USB afeter Manifestation phase.(bitManifestationTolerant) 0 = no, must see bus reset 1 = yes Bit1: upload capable(bitCanUpload) 0 = no 1 = yes Bit0: download capable(bitCanDnload) 0 = no 1 = yes |
| 3 | wDetachTimeOut | 2 | Number | Time,in milliseconds, that the device will wait after receipt of the DFU_DETACH request. if this time elapses without a USB reaset, then the device will terminate the Reconfiguration phase and revert back to normal operation . This repreents the maximum time that the device can wait(depending on its timers, etc.).The host may specify a shorter timeout in the DFU_DETACH request. |
| 5 | wTransferSize | 2 | Number | Maximum number of bytes that the device can accept per control-write transaction. |
| 7 | bcdDFUVersion | 2 | BCD | Numeric expression identifying the version of the DFU Specification release. |
| Offset | Field | Size | Value | Descripton |
|---|---|---|---|---|
| 0 | bLength | 1 | 09h | Size of this descriptor,in bytes. |
| 1 | bDescriptorType | 1 | 04h | INTERFACE descriptor type. |
| 2 | bInterfaceNumber | 1 | Number | Number of this interface. |
| 3 | bAlternateSetting | 1 | 00h | Alternate setting. Must be zero. |
| 4 | bNumEndpoints | 1 | 00h | Only the control pipe is used. |
| 5 | bInterfaceClass | 1 | FEh | Application Specific Class Code. |
| 6 | bInterfaceSubClass | 1 | 01h | Device Firmware Upgrade Code. |
| 7 | bInterfaceProtocol | 1 | 02h | DFU mode protocol. |
| 8 | iInterface | 1 | index | Index of string descriptor for this interface. |
USB-DFU Product's USB Descriptor

DFU Updata Process Diagram

Judge Updating Program Or Application Program
I used a updata flag which is a four bytes word and is writed at fixd flash address (0x8000 - 4)
The flag's value is 0xAABBCCDD
When the bootloader program run, first it judge the updata flag, if the updata falg is not equal 0xAABBCCDD, it will jump to application program. Otherwise it will run to updata program.
Jump To Application Program
When we don't want to updata application program, the bootloader program should run to application program.
In order to achieve this goal, we can add under code in your bootloader program.
asm volatile("ldr r0, =0x4000"); //"the 0x4000 is my application program's MSP point, you must change it adapt to your"
asm volatile("ldr r0, [r0]");
asm volatile("mov sp, r0");
asm volatile("ldr r0, =0x4004"); //"the 0x4004 is my application program reset-function entry address, you must change it adapt to your"
asm volatile("ldr r0, [r0]");
asm volatile("mov pc, r0");
Modify dfu-util For Ubuntu 14.04
#Inside your home directory, download dfu-util
git clone git://git.openezx.org/dfu-util.git
cd dfu-util
wget https://raw.githubusercontent.com/Johnson-Fan/Avalon-USB-converter/master/patches/001-add-milli_sleep.patch
patch -p0 < 001-add-milli_sleep.patch
./autogen.sh
./configure
make
The resulting binary is dfu-util/src/dfu-util.
Modify The AUC2 Firmware Flash And RAM Address
1. We modify the Flash start address at 0x4000, because the bootloader's size is 0x4000.
2. We modify the RAM start address at 0x10000200, because we remap the NVIC table at the RAM 0x10000000, and the NVIC table size is 0x200 bytes.
3. We modify the *.ld file. And my *.ld file is avalon-usb-converter.ld, you can find your *.ld file.
Before Modification After Modification MEMORY {
/* Define each memory region */
MFlash32 (rx) : ORIGIN = 0x0, LENGTH = 0x8000 /* 32K bytes */ RamLoc4 (rwx) : ORIGIN = 0x10000000, LENGTH = 0x1000 /* 4K bytes */ RamUsb2 (rwx) : ORIGIN = 0x20004000, LENGTH = 0x800 /* 2K bytes */
}
/* Define a symbol for the top of each memory region */
__top_MFlash32 = 0x0 + 0x8000; __top_RamLoc4 = 0x1000000 + 0x1000; __top_RamUsb2 = 0x20004000 + 0x800;
MEMORY {
/* Define each memory region */
MFlash32 (rx) : ORIGIN = 0x4000, LENGTH = 0x4000 /* 16K bytes */ RamLoc4 (rwx) : ORIGIN = 0x10000200, LENGTH = 0xe00 /* 3.5K bytes */ RamUsb2 (rwx) : ORIGIN = 0x20004000, LENGTH = 0x800 /* 2K bytes */
}
/* Define a symbol for the top of each memory region */
__top_MFlash32 = 0x4000 + 0x4000; __top_RamLoc4 = 0x10000200 + 0xe00; __top_RamUsb2 = 0x20004000 + 0x800;
Remap The NVIC Table
1. Add Under Function Code In Your Program.
/* copy the nvic table to ram */
static void copy_nvic_to_ram(void)
{
volatile uint32_t *dst, size;
volatile const uint32_t *src;
src = (volatile uint32_t *)APP_START_ADDR;//APP_START_ADDR Is The Application Program's Start Address.
dst = (volatile uint32_t *)RAM_START_ADDR;//RAM_START_ADDR Is The RAM Start Address.
size = NVIC_TABLE_LEN >> 2;//NVIC_TABLE_LEN Is The NVIC Table's Size.
do {
*dst++ = *src++;
} while (--size);
/* NVIC remap to RAM */
Chip_SYSCTL_Map(0x01);
}
2. Config The Register To Remap NVIC Table To RAM
More See UM10462 LPC11U3x/2x/1x User manual,At The Page 22.
Issues
1. About Bootloader USB Descriptor:
Note the DFU Functional Descriptor' wTransferSize size, It must equal the USBD_DFU_INIT_PARAM_T's wTransferSize.
2. About IAP Transmission Data Size
The data size should be 256 or 512 or 1024 or 4096 Bytes.
3. About IAP Transmission Data Address
The data address should be a 256 byte boundary.
3. Why sometimes updata failed ?
Now, I didn't find the real reason. But, I think the reason is the time of communication is not correct.
3. Why sometimes updata finished, but the program don't run normally ?
I think that I didn't check the flash address and the data address are right.
I will add the check in the program later.
References And Links
TODO
- Upgrade OpenWrt branch to master
- Commit cgminer package for OpenWrt packages
Known Issues
- MM can be upgrade by mismatch firmware.
- local hashrate (GHS av) cann't match with the pool's hashrate
FAQ
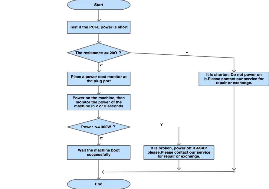
1. How to deal with the red blinking machine?

2. How to boot the machine or hashboard unit safely?

3. AUC always appear and then disappear in CGMiner status ?
It maybe damaged. Take a new one instead.
